内联函数

1.什么是内联函数
用关键字inline修饰的函数就是内联函数。关键字在函数声明和定义的时候都要加上,不写系统还
是会当成常规函数
2.内联函数与一般函数的区别
1)内联含函数比一般函数在前面多一个inline修饰符
2)内联函数是直接复制“镶嵌”到主函数中去的,就是将内联函数的代码直接放在内联函数的位置上,这与一般函数
不同,主函数在调用一般函数的时候,是指令跳转到被调用函数的入口地址,执行完被调用函数后,指令再跳转回
主函数上继续执行后面的代码;而由于内联函数是将函数的代码直接放在了函数的位置上,所以没有指令跳转,指
令按顺序执行
3)一般函数的代码段只有一份,放在内存中的某个位置上,当程序调用它是,指令就跳转过来;当下一次程序调
用它是,指令又跳转过来;而内联函数是程序中调用几次内联函数,内联函数的代码就会复制几份放在对应的位置
上
4)内联函数一般在头文件中定义,而一般函数在头文件中声明,在cpp中定义
3.利与弊
利:避免了指令的来回跳转,加快程序执行速度
弊:代码被多次复制,增加了代码量,占用更多的内存空间
4.什么时候使用内联函数
1)函数本身内容比较少,代码比较短,函数功能相对简单
2)函数被调用得频繁,不如循环中的函数
5.什么时候不能使用内联函数
1)函数代码量多,功能复杂,体积庞大。对于这种函数,就算加上inline修饰符,系统也不
一定会相应,可能还是会当成一般函数处理
2)递归函数不能使用内联函数
6.内联函数比宏更强大
看一段代码:
#include <iostream>
using namespace std;
#define SUM(x) x*x
inline int fun(int x)
{
return x * x;
}
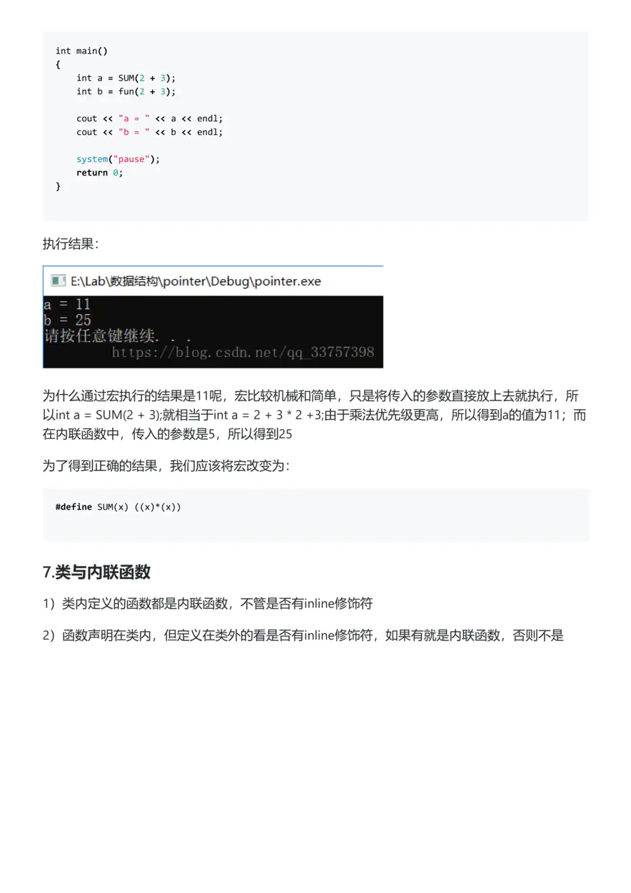
int main()
{
int a = SUM(2 + 3);
int b = fun(2 + 3);
cout << "a = " << a << endl;
cout << "b = " << b << endl;
system("pause");
return 0;
}
执行结果:
为什么通过宏执行的结果是11呢,宏比较机械和简单,只是将传入的参数直接放上去就执行,所
以int a = SUM(2 + 3);就相当于int a = 2 + 3 * 2 +3;由于乘法优先级更高,所以得到a的值为11;而
在内联函数中,传入的参数是5,所以得到25
为了得到正确的结果,我们应该将宏改变为:
#define SUM(x) ((x)*(x))
7.类与内联函数
1)类内定义的函数都是内联函数,不管是否有inline修饰符
2)函数声明在类内,但定义在类外的看是否有inline修饰符,如果有就是内联函数,否则不是