对象的初始化和清理



构造函数和析构函数
对象的初始化和清理也是两个非常重要的安全问题
一个对象或者变量没有初始状态,对其使用后果是未知
同样的使用完一个对象或变量,没有及时清理,也会造成一定的安全问题
c++利用了构造函数和析构函数解决上述问题,这两个函数将会被编译器自动调用,完成对象初始
化和清理工作。
对象的初始化和清理工作是编译器强制要我们做的事情,因此如果我们不提供构造和析构,编译
器会提供
编译器提供的构造函数和析构函数是空实现。
构造函数:主要作用在于创建对象时为对象的成员属性赋值,构造函数由编译器自动调用,
无须手动调用。
析构函数:主要作用在于对象销毁前系统自动调用,执行一些清理工作。
构造函数语法: 类名(){}
1. 构造函数,没有返回值也不写void
2. 函数名称与类名相同
3. 构造函数可以有参数,因此可以发生重载
4. 程序在调用对象时候会自动调用构造,无须手动调用,而且只会调用一次
析构函数语法: ~类名(){}
1. 析构函数,没有返回值也不写void
2. 函数名称与类名相同,在名称前加上符号 ~
3. 析构函数不可以有参数,因此不可以发生重载
4. 程序在对象销毁前会自动调用析构,无须手动调用,而且只会调用一次
构造函数的分类及调用
两种分类方式:
按参数分为: 有参构造和无参构造
按类型分为: 普通构造和拷贝构造
三种调用方式:括号法 显示法 隐式转换法
示例如下:
//1、构造函数分类
// 按照参数分类分为 有参和无参构造 无参又称为默认构造函数
// 按照类型分类分为 普通构造和拷贝构造
class Person {
public:
//无参(默认)构造函数
Person() {
cout << "无参构造函数!" << endl;
}
//有参构造函数
Person(int a) {
age = a;
cout << "有参构造函数!" << endl;
}
//拷贝构造函数
Person(const Person& p) {
age = p.age;
cout << "拷贝构造函数!" << endl;
}
//析构函数
~Person() {
cout << "析构函数!" << endl;
}
public:
int age;
};
//2、构造函数的调用
//调用无参构造函数
void test01() {
Person p; //调用无参构造函数
}
//调用有参的构造函数
void test02() {
//2.1 括号法,常用
Person p1(10);
//注意1:调用无参构造函数不能加括号,如果加了编译器认为这是一个函数声明
//Person p2();
//2.2 显式法
Person p2 = Person(10);
Person p3 = Person(p2);
//Person(10)单独写就是匿名对象 当前行结束之后,马上析构
//2.3 隐式转换法
Person p4 = 10; // Person p4 = Person(10);
Person p5 = p4; // Person p5 = Person(p4);
//注意2:不能利用 拷贝构造函数 初始化匿名对象 编译器认为是对象声明
//Person p5(p4);
}
int main() {
test01();
//test02();
system("pause");
return 0;
}
构造函数的调用规则
默认情况下,c++编译器至少给一个类添加3个函数
1.默认构造函数(无参,函数体为空)
2.默认析构函数(无参,函数体为空)
3.默认拷贝构造函数,对属性进行值拷贝
构造函数调用规则如下:
如果用户定义有参构造函数,c++不在提供默认无参构造,但是会提供默认拷贝构造
如果用户定义拷贝构造函数,c++不会再提供其他构造函
拷贝构造的书写方式:
类名 (const 类名 &对象名)
{
代码段;
}
深拷贝与浅拷贝
class Person
{
person()
{
cout<<"Person的默认构造调用"<<endl;
}
person(int age,int height)
{
m_Age=age;
m_Height= new int(height);
cout<<"Person的有参构造调用"<<endl;
}
~person()
{
//析构代码:将堆区开辟的数据释放掉
if(m_Height!=NULL)
{
delete m_Height;
m_Height=NULL;
}
cout<<"Person的析构函数调用"<<endl;
}
int m_Age;
int *m_Height;
}
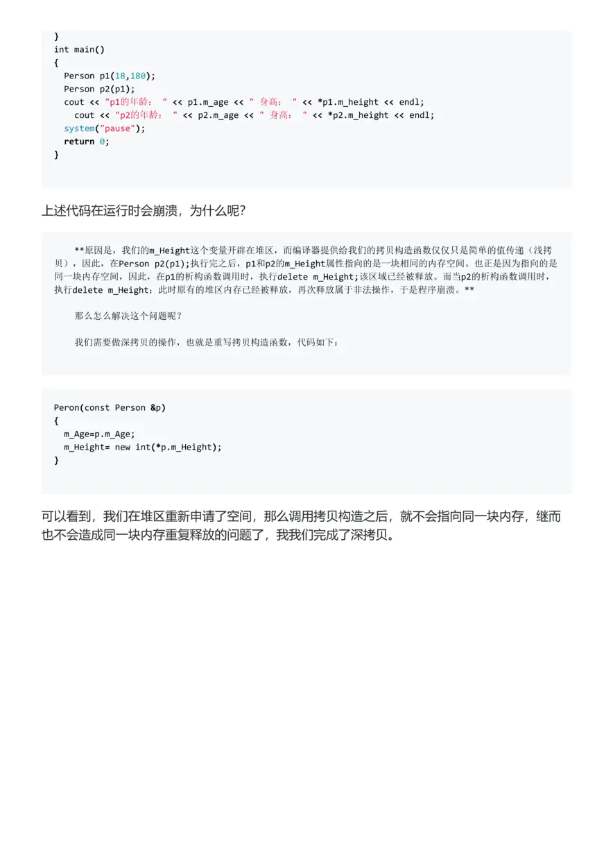
int main()
{
Person p1(18,180);
Person p2(p1);
cout << "p1的年龄: " << p1.m_age << " 身高: " << *p1.m_height << endl;
cout << "p2的年龄: " << p2.m_age << " 身高: " << *p2.m_height << endl;
system("pause");
return 0;
}
上述代码在运行时会崩溃,为什么呢?
**原因是,我们的m_Height这个变量开辟在堆区,而编译器提供给我们的拷贝构造函数仅仅只是简单的值传递(浅拷
贝),因此,在Person p2(p1);执行完之后,p1和p2的m_Height属性指向的是一块相同的内存空间。也正是因为指向的是
同一块内存空间,因此,在p1的析构函数调用时,执行delete m_Height;该区域已经被释放。而当p2的析构函数调用时,
执行delete m_Height;此时原有的堆区内存已经被释放,再次释放属于非法操作,于是程序崩溃。**
那么怎么解决这个问题呢?
我们需要做深拷贝的操作,也就是重写拷贝构造函数,代码如下:
Peron(const Person &p)
{
m_Age=p.m_Age;
m_Height= new int(*p.m_Height);
}
可以看到,我们在堆区重新申请了空间,那么调用拷贝构造之后,就不会指向同一块内存,继而
也不会造成同一块内存重复释放的问题了,我我们完成了深拷贝。