一笔订单,付了两笔钱,如何解决?(完结)




一笔订单,付了两笔钱,如何解决?(完结)
之前,我们聊了聊支付过程中掉单的场景,用户明明付款成功,银行卡都扣款了,但是订
单却还显示待付款。
今天,我们将聊到重复付款的异常,即同一笔订单,扣了用户两笔钱。
另外我们还将会提到另外一种异常,用户扣款成功,但是订单却支付失败的场景。
以上两种异常对于被扣款的用户来讲,使用体验极差,自己多付了钱,订单却还不成功。
所以如果不及时处理这两类异常,那就真的等着被投诉吧。
重复付款异常
异常场景
1419561-20201027082649240-968119571.jpg
这种支付场景下,只能通过接受异步通知才能知道支付结果,我们一般将其称为异步支
付。
PS:有了异步支付,那么同步支付是什么?
其实同步支付指的就是调用支付接口之后,就可以立刻返回支付结果的,比如银
行卡类快捷/代扣等支付就是同步支付。
当然也有一些奇葩的银行卡支付渠道,同步支付结果为受理成功,只能接受异步
通知或者查询返回支付结果。
由于银行卡支付需要返回明确支付结果,对于这类渠道只能内部设计将异步转为
同步。
后台支付流程如下:
1419561-20201027082649633-999170298.jpg
为什么会发生重复付款?
主要原因其实跟上次内部掉单异常一样,跟业务表设计有关。
上次我们提到,支付系统主要表结构如下:
1419561-20201027082649843-787372831.jpg
在这个表结构下,只要支付订单未成功,商户就可以重复使用其内部同一订单号调用支付
接口。
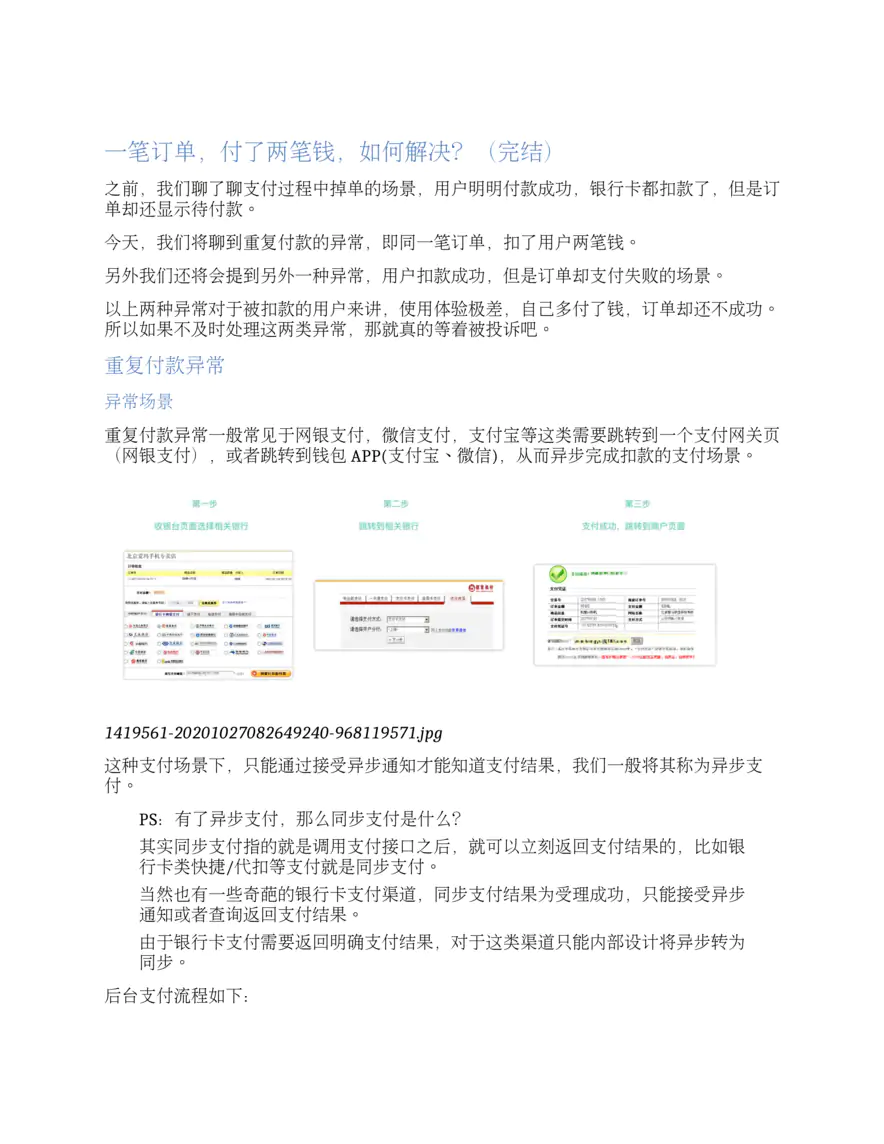
假设这样一个场景,用户在收银台支付时选择招行进行网银支付,当他点击支付之后,商
户系统将会调用支付公司的网银接口。
这时支付系统内部将会创建一笔支付单以及关联的渠道订单,并且调用招行系统的接口。
然后用户的浏览器页面将会打开一个新页面,然后跳转到招行网站。
这时如果此时用户再次在收银台点击支付,将会再次调用支付系统接口。这时候由于支付
单已存在,所以仅仅会再创建一条渠道订单记录,并且调用招行系统的接口。这时用户的
浏览器将会再次打开一个招行的网站。
如果用户在两个招行网银页都完成支付,这时就发生了重复付款。
上面这种场景看起来有点傻,但是真实用户操作真的会发生。除了这种,还有下面这种情
况:
1419561-20201027082650091-99479569.jpg
解决办法
重复付款异常的主要的解决办法有两种,分为事前与事后。
事前主要的目是尽可能防止用户重复付款,主要解决办法为优化付款页面,尽可能做好提
示。
第一种优化方式,付款页面直接跳转到第三方/银行的网银页面,不要打开新的页面去跳
转。
1419561-20201027082650264-1951946928.gif
这种方式可以防止用户误打开两个网银付款的页面,从而导致重复付款。
但是这里会有一个问题,银行网银页面付款成功之后,用户如何知道其在商户侧订单状态
也成功了?
其实很简单,现在网银支付接口,一般都会有一个参数 return_url:同步跳转地址 。
1419561-20201027082650491-364220649.jpg
只要在接口传入这个地址,当支付成功之后,页面最终就会跳转到这个传入的地址,商户
侧就可以在地址显示订单是否支付成功。
1419561-20201027082650641-2048104145.jpg
上面我们提到,用户有可能会使用浏览器回退功能,跳转到支付页,从而导致重复付款。
对于这种情况,我们可以在其回退支付页时,首先向后台查询这笔订单支付结果,如果已
支付成功,那就直接显示成功页面。
第二种优化,对于这种重新打开一个页面跳转到银行网站,我们可以在页面加入弹窗提
示,询问用户是否已支付完成。
1419561-20201027082650798-1142876603.png
比如上面这种处理方式,当用户点击确认完成充值,可以马上向后台发起查询订单状态。
下面来聊聊事后的解决办法,其实解决办法很简单,发起内部退款,将多余支付的一笔反
向退款回去。
支付系统内部可以有个定时任务,定时扫描支付单下有多条成功渠道订单的记录,然后选
择将重复支付渠道订单发起退款。
这种方式是支付公司系统内部的操作,不需要商户侧发起指令。
订单失效异常
异常场景
这种场景一般常见于电商购物,秒杀等购物场景。当用户下单之后,页面将会开始倒计
时,用户需要在有效期内支付成功。
1419561-20201027082651009-1400620650.jpg
假设用户点击跳转到支付宝,但是其没有立刻支付,而是停留了很久,在订单最后一秒时
间内完成了支付,但是这个时候订单早已因为时间到期而被自动取消。
这样就发生用户扣款已经成功,但是订单却是失败或关闭的场景的。
另外还有一种情况,用户在有效期内支付成功,但是因为网络、内部应用等问题,支付结
果的异步通知过了很久才收到,这时内部订单的早因为时间到期而被取消。
解决办法
第一种解决办法,上送有效期给支付渠道。
一般支付接口都会有一个支付有效期的字段,表明这笔支付最晚可以支付的时间。如果超
时未支付,这笔支付将会被关闭。
1419561-20201027082651175-1888380115.jpg
当然一般情况下,如果未上送,这个字段内部一般会有个默认的有效期,比如 3 天,这个
时间就比较长了。
所以当调用支付接口时,可以将订单剩余有效期传入支付接口。这样用户如果在超时时间
内未完成支付,支付将会失败。
第二种解决办法,内部发起退款。
这个解决办法依然事后托底的解决办法,对于支付订单已关闭,但是支付却成功的情况,
发起内部退款,将钱退给用户。
内部可以有个定时任务,定时扫描支付订单已关闭但是支付却成功的情况,然后发起退款
指令。
最后
最后用思维导图方式帮大家总结一下支付系统可能会碰到的异常。
1419561-20201027082651334-28675286.jpg