如何优雅地介绍自己的项目经历_(完结)




如何优雅地介绍自己的项目经历?(完结)
之前有球友来问如何给面试官介绍自己的项目经历,那么借这个机会来给球友们谈一谈。
1、在面试前准备项目描述,别害怕,因为面试官什么都不知道
面试官是人,不是神,拿到你的简历的时候,是没法核实你的项目细节的。
更何况,你做的项目是以月为单位算的,而面试官最多用 30 分钟来从你的简历上了解你
的项目经验,所以你对项目的熟悉程度要远远超过面试官,所以你一点也不用紧张。
适当包装是个很正常的事情,没必要有心理包袱,有几个企业能把百/千万级并
发的项目放给在校生做?
既然面试官无法了解你的底细,那么他们怎么来验证你的项目经验和技术?下面总结了一
些常用的提问方式。
640
2、准备项目的各种细节,一旦被问倒了,就说明你没做过
一般来说,在面试前,大家应当准备项目描述的说辞,自信些,因为这部分你说了算,流
利些,因为你经过充分准备后,可以知道你要说些什么。而且这些是你实际的项目经验
(不是学习经验,也不是培训经验),那么一旦让面试官感觉你都说不上来,可信度就很
低了。
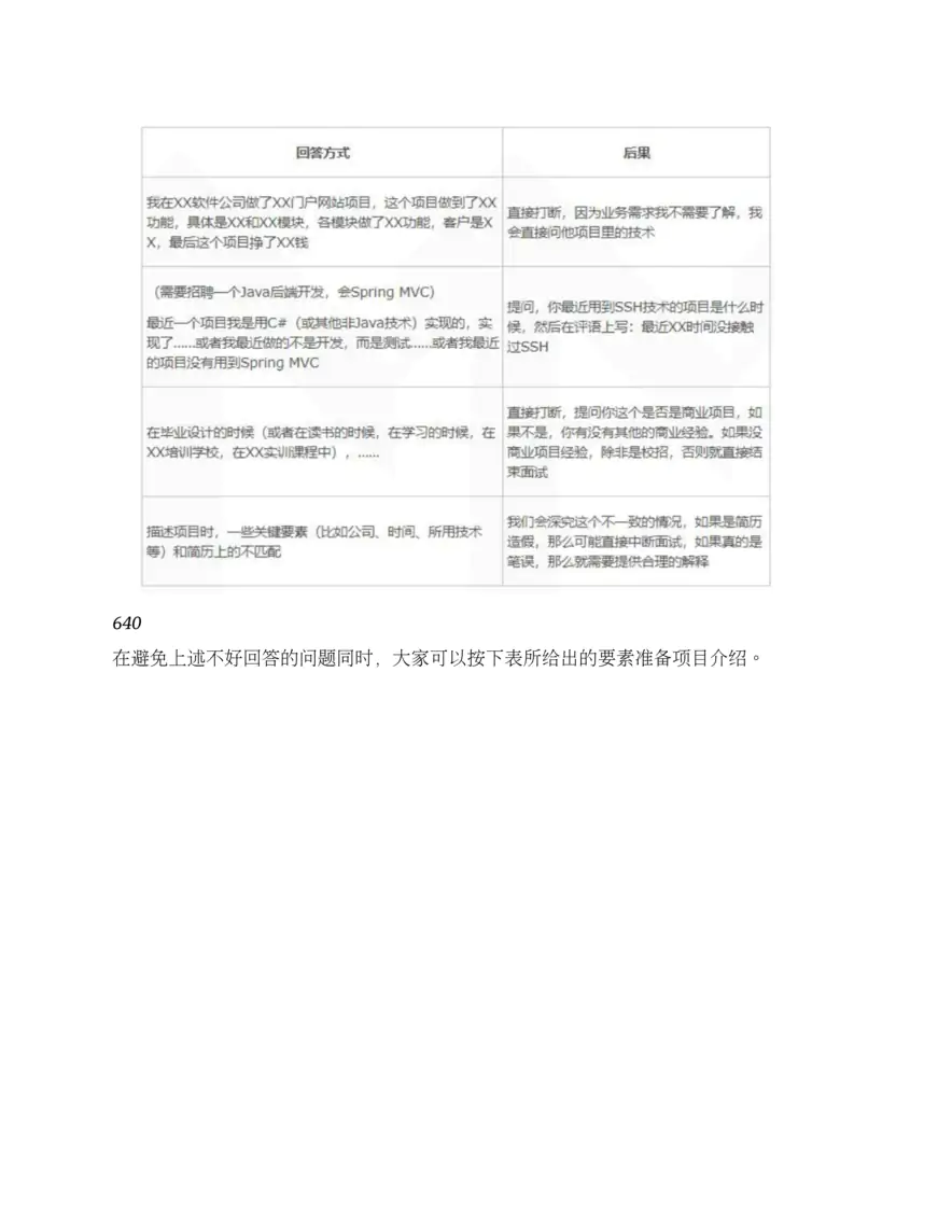
不少人是纠结于是该说“项目里做了什么业务,还是说代码实现的细节”,这就相当于把后
继提问权直接交给了面试官。下表列出了一些不好的回答方式。
640
在避免上述不好回答的问题同时,大家可以按下表所给出的要素准备项目介绍。
640
面试前,你一定要准备,一定要有自信,但也要避免如下的一些情况。
640
3、不露痕迹地说出面试官爱听的话
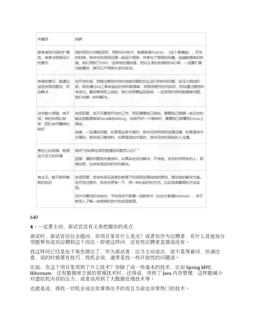
在项目介绍的时候(当然包括后继的面试),面试官其实很想要听一些关键点,只要你说
出来,而且回答的比较好,绝对是加分项。我在面试别人的时候,一旦这些关键点得到确
认,我是绝对会在评语上加上一笔的。
下面列些面试官爱听的关键点和对应的说辞。
640
4、一定要主动,面试官没有义务挖掘你的亮点
面试时,面试官往往会提问:你项目里有什么亮点?或者你作为应聘者,有什么其他加分
项能帮你成功应聘到这个岗位。即使这样问,还有些应聘者直接说没有。
我这样问已经是处于角色错位了,作为面试者,应当主动说出,而不是等着问,但请注
意,说的时候要有技巧,找机会说,通常是找一些开放性的问题说。
比如:在这个项目里用到了什么技术?你除了说一些基本的技术,比如 Spring MVC,
Hibernate,还有数据库方面的常规技术时,还得说,用到了 Java 内存管理,这样能减少
对虚拟机内存的压力,或者说用到了大数据处理技术等。
也就是说,得找一切机会说出你拿得出手的而且当前也非常热门的技术。
记住:面试官不是你的亲戚,面试官很忙,能挖掘出你的亮点的面试官很少,而说出你的
亮点是你的义务。
我在面试别人过程中,根据不同的情况一般会给出如下的评语。
• 回答很简单,但回答里能证明出他对框架等技术确实是做过,我会在评语里些“对框
架了解一般,不知道一些深层次的知识(我都问了多次了你都回答很简答,那么对不
起了,我只能这么写。或许你确实技术很强,那也没办法,谁让你不肯说呢?)”,
同时会加一句“表达能力很一般,沟通能力不强”,这样即使他通过技术面试,后面的
面试也会很吃力。
• 回答很简单,通过回答我没法验证他是在项目里做过这个技术,还是仅仅在平时学习
中学过这个技术。
我就会写“在简历中说用过 XX 技术,但对某些细节说不上来,没法看出在项目里用到这个
技术”,如果这个技术是职务必需点,那么他通过面试的可能性就非常小。
• 回答很简单,而且只通过嗯啊之类的虚词回答,经过提醒还这样,我会敷衍几句结束
面试,直接写“技术很薄弱,没法通过面试”。虽然通过回答能很好地展示自己的技
能,但逻辑调理不清晰,那么我会让他通过技术面试,但会写上“技能很好,但表达
能力一般(或有待提高),请后继面试经理斟酌”。这样通过后继综合面试的机会就
一般了,毕竟综合面试会着重考察表达能力交往能力等非技术因素。
不管怎样,一旦回答简单,不主动说出你的擅长点,或没有条理很清楚地说出你的亮点,
就算我让你通过面试,也不会写上“框架细节了解比较深,数据库应用比较熟练”等之类的
好评语,你即使通过技术和后面的综合面试,工资也是比较低的。
5、一旦有低级错误,可能会直接出局
面试过程中有些方面你是绝对不能出错,所以你在准备过程中需要尤其注意如下的因素。
下面列了些会导致你直接出局的错误回答。
640
6、引导篇:准备些加分点,在介绍时有意提到,但别说全
在做项目介绍的时候,你可以穿插说出一些你的亮点,但请记得,不论在介绍项目还是在
回答问题,你当前的职责不是说明亮点而是介绍项目,一旦你详细说,可能会让面试官感
觉你跑题了。
引导 or 扩展太多某些面试官甚至会觉得烦。。。。。。
所以这时你可以一笔带过,比如你可以说,“我们的项目对数据要求比较大,忙的时候平
均每小时要处理几十万条数据”,这样就可以把面试官引入“大数据”的方向。
你在面试前可以根据职位的需求,准备好这种“一笔带过”的话。比如这个职位的需求点是
Spring MVC 框架,大数据高并发,要有数据库调优经验,那么介绍以往项目时,你就最
好突出这些方面你的实际技能。
7、你可以引导,但不能自说自话
如果你真的想应聘的话,一定要事先准备,只要别露出太明显的痕迹,面试官不会写
上“似乎有准备,没法考察真实技能”这种话,更何况未必每个面试官都能感觉出你准备
过。但你不能凭着有准备而太强势,毕竟面试是面试官主导的。
有时说话太多,主动扩展,问他数据库用什么,不仅回答数据库是什么,自己做了什么,
甚至顺便会把大数据处理技术都说出来。其实可能会过犹不及,面试官就会重点考察你说
的每个细节,因为怀疑你说的都是你从网上看的,而不是你项目中用到的。
不过话说回来,他如果仅仅说,数据量比较大,但点到为止,不继续说后面的话,我就会
深入去问,他自然有机会表达。同时请注意,一般在面试过程中,一旦你亮出加分点,但
面试官没接嘴,这个加分点可能就不是项目必备的,也不是他所关注的,当前你就可以别
再说了,或者等到你提问题的时候再说。